- A+
2018年6月CFA考试在即,紧张备考之余也别忘记了CFA准考证打印事宜。最近收到很多同学关于CFA准考证的反馈,例如打印流程、核对信息,还有准考证能否折叠?可能很多人对于CFA准考证并没有一个很清晰的认识,这里高顿小编就简单说一下。

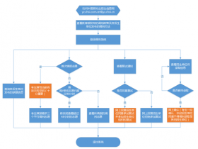
2018年6月CFA准考证打印流程
在未收到邮件前可以登录CFA协会的CFA考试中心(CFA Exam Test Centers)阅读相关讯息,也可以点击协会官网了解CFA考试准考证(CFA Exam Admission Tickets)打印。
1、点击链接进入CFA协会登陆页面
2、输入考生注册的User Name(用户名)和Password(密码)成功登录。
3、点击页面最下端“I agree”即可在线打印准考证。
怎么从CFA官网看自己的考试地点?
CFA考试报名的时候选择考试地点只选择了一个考点城市,具体的考场分配要等到准考证开始打印之后才能看到。准考证打印一般在考前一个月左右开始,考生的考场是在考生选择的考点城市里分配的,一般一个城市有2-3个考场。关于这个准考证打印,协会先会给考生发邮件通知,在邮件里可以直接打开打印链接,也可以登录协会官网个人账户,在账户打印。准考证上面会有考生姓名、护照信息、考场号、考场地址等信息。关于考试的其他疑问可以直接向高顿CFA咨询。
CFA准考证的姓名顺序和护照上不一样怎么办
这并不会影响考试,以下是CFA协会官方关于姓名顺序填写的回复:The names you provide(given,middle,surname/family name)when you register for the CFA exam must exactly match the names on your passport.However,neither the order in which your names appear nor capitalization will affect your ability to sit for the exam.
CFA考试相关需知
为了保护CFA课程的统一性,确保CFA考试过程对所有CFA考试的学生绝对公平,我们执行以下政策和程序。如果不遵守,可能导致中止或终止的CFA课程考试。
阅读CFA课程考试相关政策是你通过CFA考试需知的一个前提。监考人员会与CFA协会报告考试期间发生的任何违反考场规则和政策。了解更多关于不当行为和规则的行为。
准考证政策
请在考试前查看你的准考证,进入考场时系统会提示您阅读并同意的条款,要求在考试结束前请保证您的准考证干净整洁,必须使用未使用的纸张打印准考证,建议留一个备份并随身携带它在考试当天进入考试中心。如果您未带准考证您将会被阻止进入考场。
您必须按照准考证上面的说明的相关考试时间和考试地点进入考场,准考证上面会有详细的说明。考试时按照相应的座位考试。
准考证的个人信息必须与国际旅行护照信息一致,并且要在有效期内。如果信息不匹配,也可以提交相关信息变更申请(PDF格式),将不会被允许参加考试,并会没收你的注册费。



