- A+
由德州仪器开发的这些超小型电源模块比同类设备小23%,同时提高了功率密度和效率。
本文引用地址:
当你认为低功率DC-DC模块的尺寸已经无法再缩小时,材料和设计方面的创新发展会挑战并推翻这个看似合理的假设。以德州仪器最新推出的一系列电源模块为例。这些模块基于一种新的磁性封装技术,在不影响性能的情况下显著减小了尺寸,满足了我们对DC-DC模块和本地化电源调节的无尽需求(图1)。

技术,相比同类模块,尺寸缩小了多达23%(图2)。

德州仪器图2:好东西常常以小巧的包装出现,现在它们也以更小的包装出现,同时保持甚至提升了性能。好东西常常以小巧的包装出现,现在它们也以更小的包装出现,同时保持甚至提升了性能。
最小的6A电源模块在这六款新设备中,有三款——TPSM82866A、TPSM82866C和TPSM82816——被称为业界最小的6A电源模块,提供了近1A每平方毫米的业界领先功率密度(见表)。它们提供了各种基本的电压/电流组合以及额外的功能和特性,如I2C接口、集成电感器和噪声过滤电容器等。同样重要的是,它们将电磁干扰(EMI)辐射降低了8 dB,并且与前代产品相比,效率提高了多达2%。
德州仪器表这一创新主要但并不完全基于磁性材料的进步,而且它的开发并非一蹴而就。德州仪器Kilby Labs电源管理研发总监Jeff Morroni指出:“经过近十年的努力,TI的集成磁性封装技术使电源设计师能够满足塑造我们行业的决定性电源趋势——在更小的空间内高效且经济地传输更多的功率。”
磁性封装意味着更小空间内更多功率通过利用TI独有的3D封装模具工艺,MagPack封装技术最大化了电源模块的高度、宽度和深度,从而在更小的空间内传输更多的功率。磁性封装技术包括集成了专有的新型工程材料的电感器。
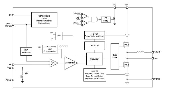
这些小型模块包含了相当复杂的设计,以TPSM82866A为例,它是一个2.4至5.5V输入、6A输出的降压电源模块,带有集成电感器(图3)。

德州仪器图3:基础模块为带集成电感器的TPSM82866A;其他模块增加了额外的功能和特性。基础模块为带集成电感器的TPSM82866A;其他模块增加了额外的功能和特性。
它们的小巧尺寸并没有导致效率和热性能(图4)以及EMI考虑的妥协(图5)。


德州仪器图4:TPSM82866A利用MagPack技术提供高效能(左);TPSM82866A的安全工作区(SOA)曲线使其能够在非常高的环境温度下运行(右)。TPSM82866A利用MagPack技术提供高效能(左);TPSM82866A的安全工作区(SOA)曲线使其能够在非常高的环境温度下运行(右)。
德州仪器图5:未采用MagPack技术的TPSM82866A的辐射发射(左);采用MagPack技术的TPSM82866A的辐射发射(右)。未采用MagPack技术的TPSM82866A的辐射发射(左);采用MagPack技术的TPSM82866A的辐射发射(右)。
这些采用MagPack封装技术的新电源模块的预生产数量现已上市。每个模块都配有专属评估板(售价49美元)。



